English
Español
Português
русский
Français
日本語
Deutsch
tiếng Việt
Italiano
Nederlands
ภาษาไทย
Polski
한국어
Svenska
magyar
Malay
বাংলা ভাষার
Dansk
Suomi
हिन्दी
Pilipino
Türkçe
Gaeilge
العربية
Indonesia
Norsk
تمل
český
ελληνικά
український
Javanese
فارسی
தமிழ்
తెలుగు
नेपाली
Burmese
български
ລາວ
Latine
Қазақша
Euskal
Azərbaycan
Slovenský jazyk
Македонски
Lietuvos
Eesti Keel
Română
Slovenski
मराठी
Srpski језик
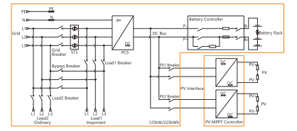
Caractéristiques du produit
1. Haute densité de puissance, haute intégration et taille compacte
avec une installation facile ;
2. Prend en charge l'accès CC photovoltaïque et configure MPPT
contrôleurs, formant un micro-réseau PV-ESS couplé en courant continu ;
Surveillance intelligente en ligne 3.4G et Wi-Fi, permettant
inspections à distance et réduction des tâches manuelles sur site ;
4. Déploiement à la demande avec fonctionnement automatisé
et commutation hors réseau pendant les coupures de pointe et les vallées
Remplissage, prenant en charge le contrôle intégré de BMS, PCS et
Systèmes EMS avec plusieurs protections ;
5. Comprend une charge standard, un réseau électrique, un circuit d'accès PV
disjoncteurs et interrupteurs de dérivation, formant des
distribution de systèmes avec une conception tout-en-un ;
6. Comprend un STS intégré et une gestion de l'énergie
système, avec un temps de commutation inférieur à 20 millisecondes
entre plusieurs sources d'alimentation ;
7. Prend en charge le fonctionnement parallèle 1+1.

|
Caractéristiques |
|||
| Modèles | ESTS100-200kWh-400-A | ESTS125-225kWh-400-A | |
|
Paramètres de la batterie CC |
Type de cellule | LFP 280Ah | LFP 314Ah |
| Capacité et configuration du pack | 14,336 kWh/1P16S | 16,077 kWh/1P16S | |
| Capacité de la batterie et quantité par pack | 200 kWh/14 | 225kWh/14 | |
| Plage de tension de la batterie | 627V ~ 806V | ||
| Charge/décharge nominale taux C et courant | 0,5C, 140A | 0,5C,157A | |
| Indice de cycle | 8 000 cl (0,5 P, 25 ± 2 ℃, @ 70 % SOH) | ||
| Points de surveillance de la température | 112 | ||
|
Paramètres PV côté CC (Côté sortie MPPT) |
Puissance d'entrée maximale | 200 kW | |
| Courant d'entrée maximal | 320A | ||
| Plage de tension/Tension du bus système | 650V ~ 800V | ||
| Commutateur d'entrée | 2 pièces 250A/1000Vdc/2P, 2P/250A/1000Vdc/2P, correspondant à 2 unités de contrôle PVMPPT |
||
|
PCS connectés au réseau Paramètres côté AC |
Puissance nominale CA | 100 kW | 125 kW |
| Puissance maximale CA | 110 kW | 137,5 kW | |
| Courant nominal | 152A | 190A | |
| THDi | <3% | ||
| Composante CC | <0,5%lpn | ||
| Type de grille | 3W+N+PE | ||
| Plage de tension | 360 VCA ~ 440 VCA | ||
| Gamme de fréquence | 45~55Hz/55~65Hz | ||
| Facteur de puissance | -1~1 | ||
|
PCS insulaires Paramètres côté AC |
Puissance de sortie nominale | 100 kW | 125 kW |
| Puissance de sortie monophasée maximale | 60 kW | ||
| Tension de sortie nominale | 400V | ||
| Fréquence de sortie nominale | 50/60Hz | ||
| THDu | <3% | ||
| Capacité de surcharge | 110%10 Minutes | ||
|
Transfert d'îlotage en grille configuration de l'appareillage |
Commutateur de dérivation de maintenance | 250A/400VCA | |
| Interrupteur de charge | 250A/400VCA | ||
| Commutateur de réseau | 400A/400VCA | ||
| STS | 305A/200kW | ||
| Temps de commutation | <20ms | ||
|
Paramètres système |
Efficacité maximale du système | ≥90 % | |
| Température de fonctionnement | -30~55℃-30~55℃ (Derating au-dessus de 40°C) | ||
| Humidité relative | 0 ~ 95% HR, sans condensation | ||
| Dimensions (L*P*H) | 1600×1050×2050mm | ||
| Poids | 2300 kg | ||
| Niveau IP | IP54 IP54 (machine complète) | ||
| Bruit | <70dB | ||
| Type de connexion réseau | 4G/WiFi/4G/WiFi/Etherlink | ||
| Protection incendie | Aérosol | ||
| Écran d'affichage LCD | |||
Armoire de stockage d'énergie
Batterie au lithium de stockage d'énergie verticale
Batterie au lithium de stockage d'énergie d'armoire de support
Batterie au lithium de stockage d'énergie à montage mural
Batterie au lithium de stockage d'énergie empilée
Batterie au lithium de stockage d'énergie haute tension